JUKNIS PENERBITAN NUPTK TAHUN 2018
Nomor Unik Pendidik dan Tenaga Kependidikan yang selanjutnya disebut NUPTK adalah kode referensi yang berbentuk nomor unik bagi pendidik dan tenaga kependidikan sebagai identitas dalam menjalankan tugas pada Satuan Pendidikan di bawah binaan Kementerian Pendidikan dan Kebudayaan. Pengolahan NUPTK ini bertujuan untuk:
a. meningkatkan tata kelola data Pendidik dan Tenaga Kependidikan;
b. memberikan identitas resmi kepada Pendidik dan Tenaga Kependidikan; dan
c. memetakan kondisi riil data Pendidik dan Tenaga Kependidikan pada Satuan Pendidikan
b. memberikan identitas resmi kepada Pendidik dan Tenaga Kependidikan; dan
c. memetakan kondisi riil data Pendidik dan Tenaga Kependidikan pada Satuan Pendidikan
Selanjutnya, Penerbitan NUPTK dilakukan oleh PDSPK dengan tahapan sebagai berikut:
- Penetapan calon penerima NUPTK; dan
- Penetapan penerima NUPTK.
Penetapan calon penerima NUPTK sebagaimana dimaksud diatas adalah apabila Pendidik dan Tenaga Kependidikan:
- Sudah terdata dalam pangkalan data dapo.dikdasmen.kemdikbud.go.id atau dapo.paud-dikmas.kemdikbud.go.id.
- Belum memiliki NUPTK; dan
- Telah bertugas pada Satuan Pendidikan yang memiliki Nomor Pokok Sekolah Nasional.
Permohonan Penerbitan NUPTK sebagaimana dimaksud pada lampiran (pasal 5 ayat (4)) dilakukan melalui sistem aplikasi vervalptk.data.kemdikbud.go.id dengan melampirkan syarat sebagai berikut:
- Kartu Tanda Penduduk (KTP);
- Ijazah dari pendidikan dasar sampai dengan pendidikan terakhir;
- Bukti memiliki kualifikasi akademik paling rendah diploma IV (D-IV) atau strata 1 (S-1) bagi Pendidik dan Tenaga Kependidikan pada Satuan Pendidikan Formal;
- Bagi yang berstatus sebagai Calon Pegawai Negeri Sipil (CPNS) atau Pegawai Negeri Sipil (PNS) melampirkan:
- Surat Keputusan (SK) pengangkatan CPNS atau PNS; dan
- SK penugasan dari Dinas Pendidikan;
- Surat keputusan pengangkatan dari kepala Dinas Pendidikan bagi yang berstatus bukan PNS yang bertugas pada Satuan Pendidikan yang diselenggarakan oleh pemerintah daerah; dan
- Telah bertugas paling sedikit 2 (dua) tahun secara terus menerus bagi yang berstatus bukan PNS pada Satuan Pendidikan yang diselenggarakan oleh masyarakat yang dibuktikan melalui surat keputusan pengangkatan dari ketua yayasan atau badan hukum lainnya.
Mekanisme Penerbitan NUPTK tergambar sebagai berikut:
1. Proses penetapan calon penerima NUPTK yaitu sebagai berikut:
Keterangan:
- Satuan Pendidikan melakukan input data pokok pendidikan melalui aplikasi Data Pokok Pendidikan (Dapodik). Selanjutnya Satuan Pendidikan melakukan sinkronisasi aplikasi Dapodik.
- PDSPK melakukan verifikasi dan validasi data Pendidik dan Tenaga Kependidikan (PTK) melalui sistem aplikasi VervalPTK. Data PTK hasil sinkronisasi aplikasi Dapodik kemudian dibandingkan dengan data PTK yang ada di database arsip dengan ketentuan sebagai berikut:
- jika NUPTK valid, maka dilakukan pencocokan data PTK sehingga status NUPTK menjadi valid;
- jika NUPTK tidak valid dan NUPTK kosong, maka data PTK tersebut dijadikan calon penerima NUPTK;
- jika NUPTK tidak valid dan NUPTK tidak kosong, maka dilakukan pencarian lebih lanjut dengan ketentuan sebagai berikut:
- i. jika data PTK ditemukan sesuai, maka dilakukan pencocokan data PTK sehingga status NUPTK menjadi valid;
- ii. jika data PTK tidak ditemukan, maka data PTK tersebut dijadikan calon penerima NUPTK.
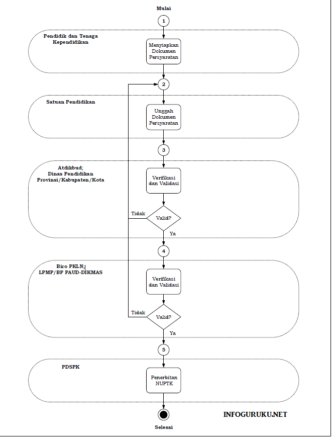
- Satuan Pendidikan memeriksa data PTK yang sudah masuk daftar calon penerima NUPTK melalui sistem aplikasi VervalPTK. Kemudian, Satuan Pendidikan memberitahukan kepada PTK untuk menyiapkan dokumen persyaratan calon penerima NUPTK.
Keterangan:
- Pendidik atau Tenaga Kependidikan (PTK) menyiapkan dokumen persyaratan calon penerima NUPTK. Setiap dokumen (dokumen asli dan berwarna, bukan fotocopy) tersebut di-scan dan disimpan dalam bentuk salinan digital, kemudian diserahkan kepada Satuan Pendidikan untuk diunggah melalui sistem aplikasi VervalPTK.
- Satuan Pendidikan memeriksa kembali kelengkapan dokumen persyaratan dan memastikan sesuai dengan data di sistem aplikasi VervalPTK. Selanjutnya Satuan Pendidikan mengunggah semua dokumen persyaratan dan mengirim pengajuan melalui sistem aplikasi VervalPTK.
- Atdikbud atau Dinas Pendidikan sesuai kewenangannya melakukan verifikasi dan validasi data calon penerima NUPTK melalui sistem aplikasi VervalPTK. Atdikbud atau Dinas Pendidikan memeriksa validitas data dan dokumen persyaratan. Jika valid dan memenuhi persyaratan maka selanjutnya data tersebut diterima atau disetujui. Jika tidak valid dan ditolak maka diberikan alasannya. Pengajuan yang ditolak akan kembali menjadi calon penerima NUPTK.
- BPKLN, LPMP atau BP PAUD-DIKMAS sesuai kewenangannya melakukan verifikasi dan validasi data calon penerima NUPTK melalui sistem aplikasi VervalPTK. BPKLN, LPMP atau BP PAUD-DIKMAS memeriksa validitas data dan dokumen persyaratan. Jika valid dan memenuhi persyaratan maka selanjutnya data tersebut disetujui atau diterima. Jika tidak valid akan ditolak dan diberikan alasannya. Pengajuan yang ditolak akan kembali menjadi calon penerima NUPTK.
- PDSPK menerbitkan NUPTK melalui sistem aplikasi VervalPTK berdasarkan hasil verifikasi dan validasi yang dilakukan oleh BPKLN atau LPMP/BP PAUD-DIKMAS.
Satuan Pendidikan memeriksa status penetapan penerima NUPTK melalui sistem aplikasi VervalPTK, kemudian menginformasikannya kepada PTK terkait. NUPTK yang sudah diterbitkan dapat dilihat melalui laman gtk.data.kemdikbud.go.id/Data/Status.
B. Mekanisme Penonaktifan NUPTK
Mekanisme Penonaktifan NUPTK tergambar sebagai berikut:
Mekanisme Penonaktifan NUPTK tergambar sebagai berikut:
Keterangan:
- Pendidik atau Tenaga Kependidikan (PTK) menyiapkan dokumen persyaratan penonaktifan NUPTK. Setiap dokumen tersebut (dokumen asli dan berwarna, bukan fotocopy) di-scan dan disimpan dalam bentuk salinan digital atau PDF, kemudian diserahkan kepada Satuan Pendidikan untuk diunggah melalui sistem aplikasi VervalPTK.
- Satuan Pendidikan memeriksa kembali kelengkapan dokumen persyaratan dan memastikan sesuai dengan data di sistem aplikasi VervalPTK. Selanjutnya Satuan Pendidikan mengunggah dokumen persyaratan dan mengirim pengajuan melalui sistem aplikasi VervalPTK.
- Atdikbud atau Dinas Pendidikan sesuai kewenangannya melakukan verifikasi dan validasi data pengajuan penonaktifan NUPTK melalui sistem aplikasi VervalPTK. Atdikbud atau Dinas Pendidikan memeriksa validitas data dan dokumen persyaratan. Jika valid dan memenuhi persyaratan maka selanjutnya data tersebut diterima atau disetujui. Jika tidak valid dan ditolak maka diberikan alasannya.
- BPKLN, LPMP, BP PAUD-DIKMAS melakukan verifikasi dan validasi data pengajuan penonaktifan NUPTK melalui sistem aplikasi VervalPTK. BPKLN, LPMP atau BP PAUD-DIKMAS memeriksa validitas data dan dokumen persyaratan. Jika valid dan memenuhi persyaratan maka selanjutnya data tersebut diterima atau disetujui. Jika tidak valid dan ditolak maka diberikan alasannya.
- PDSPK melakukan verifikasi dan validasi terhadap data pengajuan penonaktifan NUPTK melalui sistem aplikasi VervalPTK. Jika data sudah sesuai, maka dilakukan penonaktifan terhadap NUPTK yang bersangkutan.
Satuan Pendidikan memeriksa status pengajuan penonaktifan NUPTK melalui sistem aplikasi VervalPTK, kemudian menginformasikannya kepada PTK terkait. NUPTK yang sudah dinonaktifkan dapat dilihat melalui laman gtk.data.kemdikbud.go.id/Data/Status.
Demikianlah informasi terkait juknis penerbitan NUPTK, adapun referensi bacaran dapat anda unduh pada tautan berikut ini



